高校再編についての県教育委員会による懇談会
高校再編問題で懇談会がかつらぎ町の総合文化会館AVホールで開催されたので参加した。極めて抽象的な説明だった。昨年夏に具体的な答申によって29校を20校程度にするという方向が打ち出され、12月にはプログラム案が出されるということだったのに、県民から強い反発が出され、答申とは違う教育委員会案が出されるに至って、話が極めて抽象的になった。
答申が抽象的で教育委員会案が具体的というのであれば話は分かるが、答申を参考に(今回は踏まえてということではない)具体化したというのであれば、具体的な話になるのが筋というものだ。答申よりも書いていることが抽象的だというところに県教育委員会の今回の説明の特徴があった。配布されたペーパーは1枚。書いていることを読んでもよくわからないものだ。
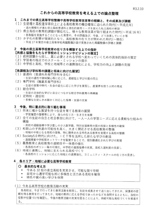
以下がそのペーパーだ。


ペーパーではなくプロジェクターに投影されたのは、県民から寄せられている声というものだったが、今日の懇談会では、一切出されなかったような意見だった。かつらぎ町の総合文化会館で出された意見は、極めて特殊なものだったのだろうか。
ぼくは、3点質問した。一つは、和歌山県の人口減少と地域の衰退の原因をどう考えているのか。この危機的な状況に対して、県教育委員会の高校再編の方針は危機に対応したものだといえるのかどうかというものだ。これに対する答えは、全国的にも人口は減少しているというものだった。2つ目の質問は、県独自に35人学級を編成し、教員を増やせば、今の危機に対応できるのではないかというものだ。これに対しては、最初きちんとた答弁にはならないで、県独自の35人学級は、他にしわ寄せがいくので難しいというものだった。3つ目は、県が一方的に方針を示すのではなくて、同じテーブルについて0から県民と話し合うべきではないかというものだ。これに対しては、同じ考え方ですというもので答えになっていなかった。
競争が強まるのではという問いには、「全く違います。真逆の方向です」という答えだったし、全県1校区にしたことに対する総括はという問いには全く答えなかった。学校を今以上に細かく類型化することは、客観的にみれば競争が組織されてしまうものになる。それを真逆だというのは詭弁だろう。
プロジェクターに映し出された今後の高校の在り方という図には、論点整理という表題が付けられていたが、実は、この図は、懇談会が始まる前、1月13日という日付で県議会議員には公表されていた。懇談会が始まってから論点を整理したのではなく、1月早々県教育委員会が作成したものだ。論点を整理したとすれば、昨年の説明会を受けて整理したものであって、今年の懇談会の中で整理されたものではない。1月13日付けの表には、削減する可能性のある学校数が、今後県教育委員会が分類する学校の類型ごとに書き込まれていた。しかし、説明会では、この数字を全部取り除いていた。県教育委員会は、明らかに情報を隠して懇談会に臨んでいる。手に入っている資料は公表してもいいものなので、ここに載せておく。公表する表について計算してみると、29ある普通科高校と専門科高校、総合学科高校は、29→22〜28に減らされることになる。最大7校削減。これが教育委員会のいう「可能な限り存続」という内容になる。

こういうことがなぜ行われるのか。やり方を見ていると、抽象的な説明をして懇談会を重ねて、県教育委員会の主観で意見をまとめて、次には具体論を出すという形にもっていこうとしているのかなと感じた。
抽象的な説明に対して具体的なことを問えば良かったと後悔した。可能な限り学校を残すというのは、廃校になる学校はないのか、それとも廃校になる学校は具体的にあるのか。今回の説明で笠田高校と紀北農芸高校が廃校になる可能性はゼロになったのかと。
県教育委員会の抽象的な言葉を具体的な言葉に置き換えて、実際どうしようとしているのかを鮮明にする仕事が残ってしまった。これを明らかにするためには、県教育委員会から懇談をしたから、次は住民が県教育委員会に来てもらって懇談する必要がある。今度はこういう場を設けよう。そう思っている。











ディスカッション
コメント一覧
まだ、コメントがありません